Intégration Zoho
Structurer, automatiser et faire évoluer votre entreprise
Pourquoi nous choisir?
Structurer, automatiser et faire évoluer votre entreprise
La majorité des entreprises n’ont pas un problème d’outils.
Elles ont un problème de structure, de processus et de charge opérationnelle.
Chez Solutions Ysidea, nous utilisons Zoho comme une plateforme d’architecture d’entreprise, pas comme un simple CRM.
Notre objectif n’est pas de configurer des applications, mais de concevoir un système opérationnel cohérent, capable de soutenir votre croissance.
👉 Si vous cherchez simplement un CRM, cette page n’est probablement pas pour vous.
👉 Si vous cherchez à structurer votre entreprise, vous êtes au bon endroit.
Je ne suis pas sûr d'avoir tout lu... mais combien ça coute?
"J'ai pas le temps de lire toute cette page!"
(Plusieurs n'osent pas se mouiller, nous oui. Pas de cachette. Vous saurez dans quoi vous vous embarquez)
Vos bénéfices concrets
Une approche globale, pas un outil de plus
Beaucoup d’intégrations échouent pour une raison simple :
elles se concentrent sur l’outil plutôt que sur l’entreprise.
Chez Solutions Ysidea, nous abordons chaque mandat comme un projet de structuration d’affaires :
comprendre vos opérations réelles
identifier les points de friction et la charge mentale
définir les processus cibles
concevoir une architecture durable
automatiser ce qui doit l’être
documenter pour que le système vous appartienne
Zoho devient alors un levier, pas une contrainte.
Pourquoi Zoho (et pas “juste un CRM”)?
Zoho est utilisé par plus de 130 millions d’utilisateurs, incluant des entreprises de plusieurs milliers d’employés.
Mais sa véritable force ne réside pas dans ses fonctionnalités individuelles.
Sa force réside dans sa modularité et son intégration native.
Zoho peut :
couvrir l’ensemble de l’entreprise
ou être déployé de façon ciblée, par exemple dans un seul département (support client, opérations, finances)
Un bon exemple est Zoho Desk, souvent utilisé uniquement par une équipe de support ou technique, sans imposer une transformation globale immédiate.
👉 La plateforme s’adapte à la réalité de l’entreprise, pas l’inverse.
(Si vous voulez tentez l'expérience vous même!)
Ce qui est toujours inclus chez Solutions Ysidea
Inclus
- Une approche structurée, documentée et orientée résultats
- Un focus sur l’humain : réduction de la charge mentale, de la friction et du travail manuel
- Un retour sur investissement (ROI) mesurable dès les premières semaines
- Une architecture maintenable et une gouvernance compatible avec votre croissance future
- Une expertise avancée en automatisation Zoho, intégrations API et logique métier
Non inclus par défaut (sur estimation): Intégrations API complexes, développements sur mesure avancés, support continue après la période incluse.
Structuration, Automatisation, Partenariat stratégique
Notre accompagnement s’articule autour de trois niveaux, selon votre réalité et votre maturité organisationnelle.
Structuration
Mettre de l’ordre, clarifier les processus et bâtir une base solide.
Automatisation
Éliminer le travail manuel inutile et fluidifier les opérations.
Partenariat stratégique
Faire évoluer le système dans le temps, au rythme de votre croissance.
Ces approches sont détaillées dans notre page de forfaits.
Excel, outils maison et systèmes existants
Dans bien des cas, le fait qu’une entreprise fonctionne avec Excel ou des outils maison est un avantage, pas un problème.
Excel n’est pas le problème.
C’est souvent la preuve que vous connaissez très bien votre entreprise.
Ces fichiers contiennent souvent des années d’intelligence métier, de décisions et d’ajustements.
Notre rôle n’est pas de jeter ce travail, mais de :
structurer ce qui existe déjà
rendre l’information accessible à l’équipe
éliminer la dépendance envers une seule personne
transformer cette intelligence en un système durable et évolutif
Pour qui cette approche est idéale?
PME en croissance qui sentent que leurs outils actuels deviennent une limite
Entreprises où la charge mentale repose sur quelques personnes clés
Organisations qui veulent gagner en efficacité sans embaucher immédiatement
Dirigeants qui cherchent une vision globale, pas une addition d’outils
Si votre entreprise change de modèle chaque mois ou si les processus n’existent pas encore, ce n’est probablement pas le bon moment.
FAQ - Questions fréquemment posées
Des témoignages qui en disent long...
"Absoluement tout ce qui peut être automatisé dans mon entreprise l'est ! Je me lève le matin et hop, un courriel qui m'informe que j'ai fait une vente! J'adore ça!"
— Mélanie G., coach en développement personnel
"On a enfin une vision claire de nos opérations et un suivi des paiements simple grâce à l’automatisation mise en place. Michel a tout simplifié avec Zoho, et ça change vraiment notre quotidien."
— Luc G., propriétaire d'une entreprise d'entreposage
"Avant, on faisait le suivi de nos ventes avec des fichiers Excel et on perdait un temps fou à faire modifier nos contrats à la mitaine dans Word! Maintenant, tout est dans Zoho CRM ... on a triplé nos ventes"
— Noémie A., gérance d'artistes
Vous reconnaissez-vous dans ces situations?
- Votre facturation repose encore sur des processus manuels, avec des risques d’erreurs, de pertes d’information et de temps gaspillé?
- Votre système comptable ou opérationnel date de plusieurs années et limite vos possibilités d’automatisation, malgré tous les efforts pour le faire “fonctionner”?
- Vous utilisez plusieurs logiciels performants, mais isolés, ce qui entraîne des saisies en double, des incohérences et une perte de visibilité globale?
- Vos données sont dispersées entre les départements, rendant difficile l’accès à une information fiable et en temps réel?
- La charge mentale est élevée, parce que trop d’information repose dans la tête de certaines personnes plutôt que dans un système partagé?
Ces situations sont rarement dues à un manque d’outils.
Elles sont presque toujours le symptôme d’un système qui n’a pas été conçu comme un tout.
À quoi peut ressembler votre système d'entreprise?
Zoho ne se limite pas à un CRM.
C’est système modulaire qui s'adapte à votre entreprise qui, bien intégrées, permettent de structurer l’ensemble des opérations.
L’objectif n’est pas d’utiliser tous les outils, mais de concevoir un système cohérent, adapté à votre réalité.
Voici quelques capacités concrètes que votre environnement peut inclure :
Gestion des ventes, de la relation client et de la structure opérationnelle
Suivi centralisé des prospects et clients, automatisation des relances, visibilité complète sur le pipeline.
(Zoho CRM)
Gestion de projet
Gestion et suivi de projet avec visibilité complète sur l’avancement, les responsabilités et les livrables, sans dépendre d’une seule personne.
(Zoho Projects, Zoho Sprint)
Finance, facturation et paiements
Facturation automatisée, paiements en ligne, abonnements, suivi financier en temps réel et réduction du travail administratif.
(Zoho Books, Zoho Finance, Zoho Checkout, Zoho Subscriptions)
Service à la clientèle
Gestion structurée des demandes, historique complet des interactions et automatisation du support pour offrir une expérience client cohérente et efficace.
(Zoho Desk, SalesIQ, automatisations)
Marketing et relation client avancée
Automatisation marketing, suivi du comportement des visiteurs et optimisation de l’expérience client.
(Zoho Campaigns, SalesIQ, Social, PageSense, Marketing Automation)
Présence web et commerce en ligne
Création et gestion de sites web et boutiques en ligne intégrés à vos opérations.
(Zoho Sites, Zoho Commerce)
Prise de rendez-vous et planification
Automatisation de la prise de rendez-vous et réduction des échanges manuels.
(Zoho Bookings, Zoho Meetings)
Contrats et documents
Génération des contrats et de documents, signatures électroniques et gestion documentaire simplifiée.
(Zoho Contracts, Zoho Sign)
Gestion des opérations et de l’inventaire
Suivi des stocks, coordination des opérations et meilleure visibilité sur les flux.
(Zoho Inventory)
Automatisation et intégrations
Workflows avancés, automatisations sur mesure et intégrations avec vos systèmes existants.
(API, Catalyst, Deluge, Zoho Flow)
Formation et transfert de connaissances
Création de plateformes de formation internes ou externes pour structurer et partager le savoir.
(Zoho TrainerCentral)
Backoffice et collaboration interne
Centralisation des communications, des documents et du travail collaboratif pour une information accessible, organisée et partagée à l’échelle de l’entreprise.
(Zoho Mail, Zoho WorkDrive, Zoho Cliq)
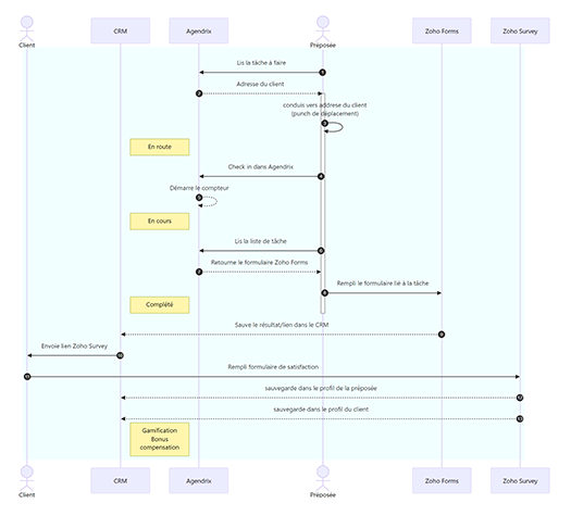
Architecture et intégrations avancées
Derrière chaque transformation réussie se trouve une architecture solide.
Au-delà de l’implantation des outils, nous concevons des environnements cohérents où les processus, les données et les automatisations travaillent ensemble.
Notre approche inclut :
l’intégration avancée entre les applications Zoho et vos systèmes existants
la conception d’automatisations adaptées à vos opérations réelles
l’utilisation des API pour connecter vos outils internes ou plateformes tierces
une gouvernance technique permettant d’assurer l’évolution et la pérennité de votre système.
Un spectre de compétences unique – Notre expertise est BEAUCOUP plus large que les outils Zoho! Nous sommes également spécialistes en infrastructure, en développement, en automatisation et intégration avancée. – Notre expertise est BEAUCOUP plus large que les outils Zoho! Nous sommes également spécialistes en infrastructure, en développement, en automatisation et intégration avancée. – Notre expertise est BEAUCOUP plus large que les outils Zoho! Nous sommes également spécialistes en infrastructure, en développement, en automatisation et intégration avancée.
L’objectif n’est pas d’ajouter des outils, mais de bâtir un système capable de soutenir votre croissance à long terme.
✅ Aucun engagement — juste une conversation stratégique.







